Graph Databases for Enterprise Architecture

As a leader in enterprise architecture management, ABACUS has used graph database technology for over 20 years. 

Graph Database for Enterprise Architects

Benefits of Graph Databases for Enterprise Architecture

The value of Enterprise Architecture comes not from understanding details of entities in isolation, but from understanding the relationships between those entities and the overall enterprise. 

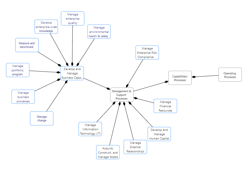
Graph Database Structure

Visualize Your Enterprise Knowledge Graph

Easily navigate and visualize enterprise architecture relationships

  • Navigate through your enterprise architecture graph with easy-to-understand, interactive graph visualizations
  • Easily visualize relationships and connections
  • Quickly trace links between Capabilities, Applications, Processes, Technology Infrastructure

Graph Databases for Data Modeling

Connect diverse data for digital demands

  • Store and process large volumes of data and enable the search, discovery, and exploration of large networks
  • Powerful optimized technology that links millions of pieces of connected data
  • Select from a range of business friendly icons and styles and cloud icons (eg AWS, GCP)
Application Portfolio Graph View in ABACUS Graph Database

Graph Database for Enterprise Architecture

The power of graph databases comes from the ability to understand relationships between entities in the enterprise. To find out how ABACUS can help you navigate your own graph databases:

Schedule a Demo

Experience The Power of EA & Graph Databases

Knowledge Graphs and Architecture Analysis

Graphs depict data stories, store properties, and aggregate values

  • Use graph visualizations to quickly tell data stories about connections, dependencies, gaps and impacts
  • Capture and store properties: eg costs, scores, dates, text, numeric or other technical properties on components or connections
  • Roll up costs, scores and other values to aggregate or attribute properties using graph algorithms. Eg. allocate the cost of applications to the project or department which uses it

 

AI and Graph Database Analysis

Ask ABACUS AI guides data decisions with confidence

  • Use Ask ABACUS artificial intelligence recommendations to assist data management and guide decisions across your enterprise graph
  • Designed for enterprise architects, this AI tool predicts values in the database. Confidence scores guide users as they accept or decline proposed values.
  • “Anomaly detection”: Ask ABACUS also identifies unexpected or outlier values in the enterprise graph
Artificial Intelligence AI in Enterprise Architecture

ABACUS receives highest scores in Gartner

Critical Capabilities for Enterprise Architecture Tools 2023. ABACUS ranked highest for all 5 Use Cases

ABACUS is also a Leader in the Gartner Magic Quadrant 2023

Schedule a Demo